| 規格 | 可定制規格 |
|---|---|
| 款式 | 束口袋,手提袋,打孔袋,折疊袋,背包袋 |
| 顏色 | 可定制選擇 |
| 用途 | 通用包裝,服裝袋,飾品袋,床上用品袋,化妝品袋,日用品袋,物流袋,購物袋,食品袋,廣告袋,禮品袋,收納袋,包裝袋,環保袋 |
| 自重 | 85 |
| 加印LOGO | 可以 |
| 品牌 | 鄭州山河 |
| 加工定制 | 是 |
| 供貨類型 | 可定制 |
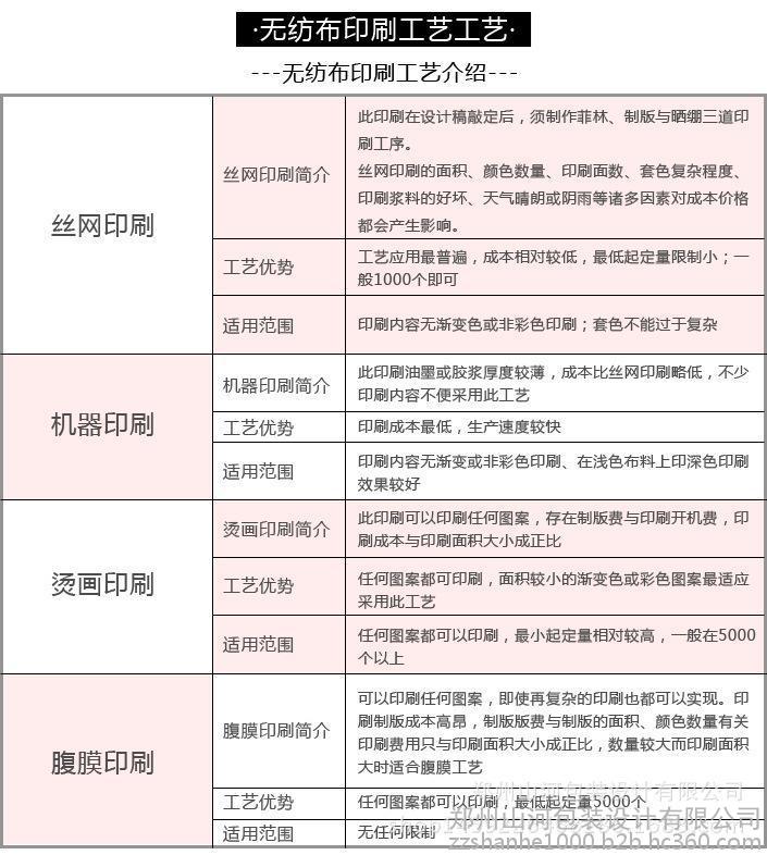
| 印刷工藝 | 絲印,機印,熱轉印,覆膜,膠印,機繡,凹印,凸印 |
| 底面側面 | 有底有側,有底無側,無底無側 |
| 無紡布品種 | 水刺無紡布,針刺無紡布,熱合無紡布,熱軋無紡布,熔噴無紡布 |
圖文詳解
您需要訂制的話,需要將您的具體規格以及相關印刷要求告知我們客服人員。我們會給您**性價比的價格。








企業站手機版